122cc太阳成集团(TYC)有限公司-Official website
网站首页
关于我们
团队队伍
招生信息
本科生教学
研究生教育
员工工作
国际交流
English
就业信息
新闻中心
专题报道
122cc太阳成集团通知
教办通知
研办通知
招生通知
学办通知
员工天地
就业信息
员工动态
当前位置:
网站首页
·
就业信息
·
正文
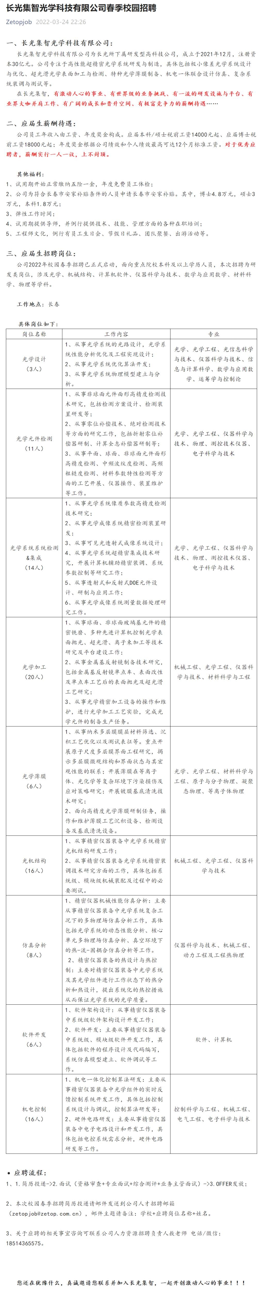
长光集智光学科技有限公司春季校园招聘
来源:122cc太阳成集团
发布日期:2022/03/31
点击量:
附件【
长光集智光学科技有限公司春季校园招聘.png
】已下载
次
上一条:
辽宁工程技术大学电子与信息工程公司人才招聘公告
下一条:
江苏润和智融科技有限公司2022招聘信息